中共中央、国务院8日上午在北京隆重举行国家科学技术奖励大会。习近平、李克强、王沪宁、韩正等党和国家领导人出席会议活动。习近平等为获奖代表颁奖。李克强代表党中央、国务院在大会上讲话。韩正主持大会。
本年度共评出285个获奖项目或团队。其中,国家自然科学奖38项,国家技术发明奖67项,国家科学技术进步奖173项。
中国电力网总结了电力行业此次获奖的项目和个人,清华大学电机系孙宏斌教授团队联合国家电网公司、南方电网公司完成的“复杂电网自律-协同无功电压自动控制系统关键技术及应用”获得国家科学技术进步一等奖。此项目经历20多年研发,攻克了无功电压自动控制从单控制中心到多级控制中心、从常规电网到可再生能源接入电网、从中国电网到北美电网应用中的系列关键技术难题,构建了复杂电网自律协同电压控制的技术体系和标准,研制了具有完全自主知识产权的无功电压自动控制系统。项目经历了14项国家级课题,申请发明专利近90项,发表论文200余篇,境外专题特邀报告20余次。
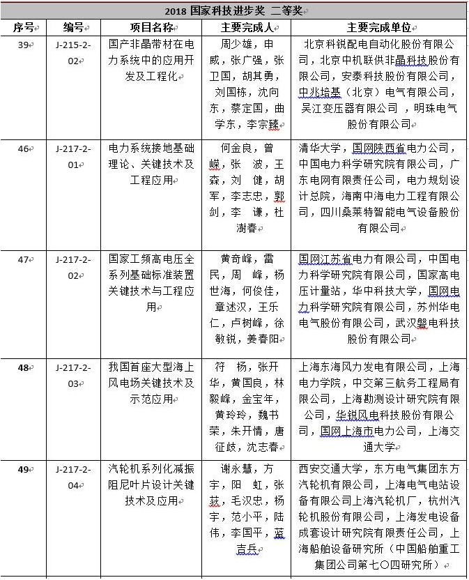
此外,电力行业还斩获了8项国家科技进步二等奖,包括了汽轮机减震阻尼叶片设计、电力系统接地关键技术、非晶带材在电力系统中的应用、大型海上风电场关键技术、高效低风速风机关键技术、交直流电力系统连锁故障主动防御、特高压变压器/电抗器出线装置等内容,覆盖了发电、新能源发电、电网安全稳定、电力设备创新等多个领域。
值得注意的是,我国电力行业结合新一代数字信息和地理信息技术,开始向数字和智慧电力行业迈进。本次由国家电网信通产业集团牵头完成的“复杂大电网时空信息服务平台关键技术与应用”,创建了双空间一体化电网时空信息模型,构建了基于北斗系统的电网资源信息可信高效更新技术体系,构建了全球规模最大、覆盖最广的电网地理信息服务网络。
让我们为努力工作的电力工作者点赞! 看看这其中有没有你认识的人?
下文附电力行业获奖清单:




在2022年河南省建筑业协会的“2021年度河南省建筑业诚信典型企业、优秀项目经理”的评定中,我公司李海军、王国竞、张帅兵喜获“河南省建筑业企业优秀项目经理”荣誉称号,年久月深,心手合一,他们以最澄澈的初心,最坚韧的态度,锤炼自己,创造精品。李海军二级建造师中级工程师担任以下
有一种坚定叫“众志成城,共克时艰”,有一种奉献叫“舍小家,顾大家”。突如其来的新冠疫情席卷郑州。一时之间,商场、小区、办公场所、社区等均被“封锁”,虽然城市慢了起来,但是电力设备的运行维护一分钟也不能停,博泰电力运维人员从疫情开始,24小时坚守一线,用行动诠释责任担当,在默默奉献中践行初心使命,成为疫
都说指缝太宽,时光太瘦,未觉三夏尽,时序已新秋,虽然仍时常有热浪翻滚,但秋的脚步已至门庭。让我们伴着微风,踩着落叶,放慢生活的节奏,享受秋日的美好亲子时光。所有美好,如期而至亲子团建为了在繁忙的工作和生活中,让大家放松心情,释放压力,同时增进同事间的沟通与交流,9月3日,博泰电力组织了“凝心聚力,快乐



